首页
机构设置
新闻动态
服务指南
财务公开
制度法规
通知公告
下载中心
常用信息
乱收费治理
支部建设
通知公告
通知公告
当前位置:
首页
通知公告
通知公告
正文
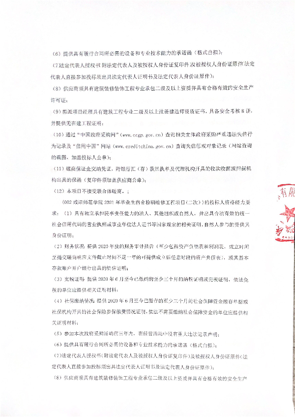
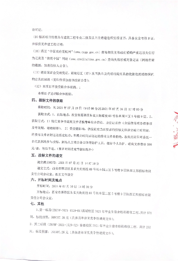
咸阳师范学院 2021 年毕业生宿舍粉刷维修工程项目(二次)竞争性磋商公告
来源:
作者:
系统管理员
点击数:
发表时间:
2021-07-20 00:00:00
字号:
小
中
大
【
打印本页
】 【
关闭窗口
】