首页
机构设置
新闻动态
服务指南
财务公开
制度法规
通知公告
下载中心
常用信息
乱收费治理
支部建设
通知公告
通知公告
当前位置:
首页
通知公告
通知公告
正文
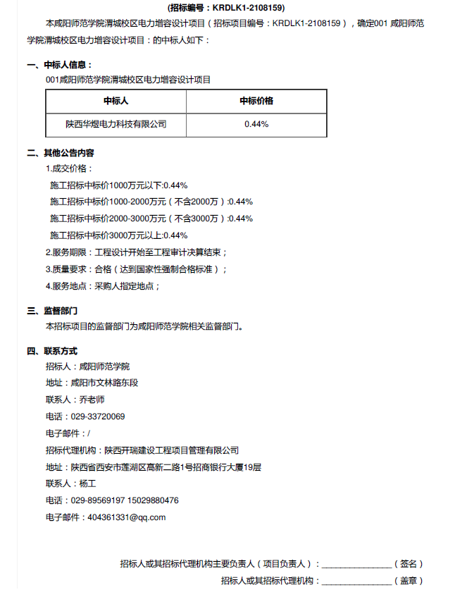
咸阳师范学院渭城校区电力增容设计项目结果公告
来源:
作者:
系统管理员
点击数:
发表时间:
2021-09-15 00:00:00
字号:
小
中
大
【
打印本页
】 【
关闭窗口
】